逆设计解决方案
随着集成光学器件在复杂度、尺寸及性能指标上的要求不断提高,传统的“基于人工经验 物理建模 参数微调”的设计模式已难以满足对超高性能、超高集成度器件的探索需求。
SimWorks 推出的 Inverse Design Solutions 致力于打破传统设计的瓶颈。通过将先进的数学优化算法与高性能电磁求解器深度融合,我们实现了从“设计结构以满足性能”向“根据目标自动生成结构”的范式转变。本解决方案采用全自动化的 Python 脚本驱动模式,利用强大的梯度优化技术,能够在超大规模参数空间中自动寻找最优解,为用户提供从目标定义、参数化到自动化迭代的全流程智能化设计路径。

核心理论:梯度优化与伴随法
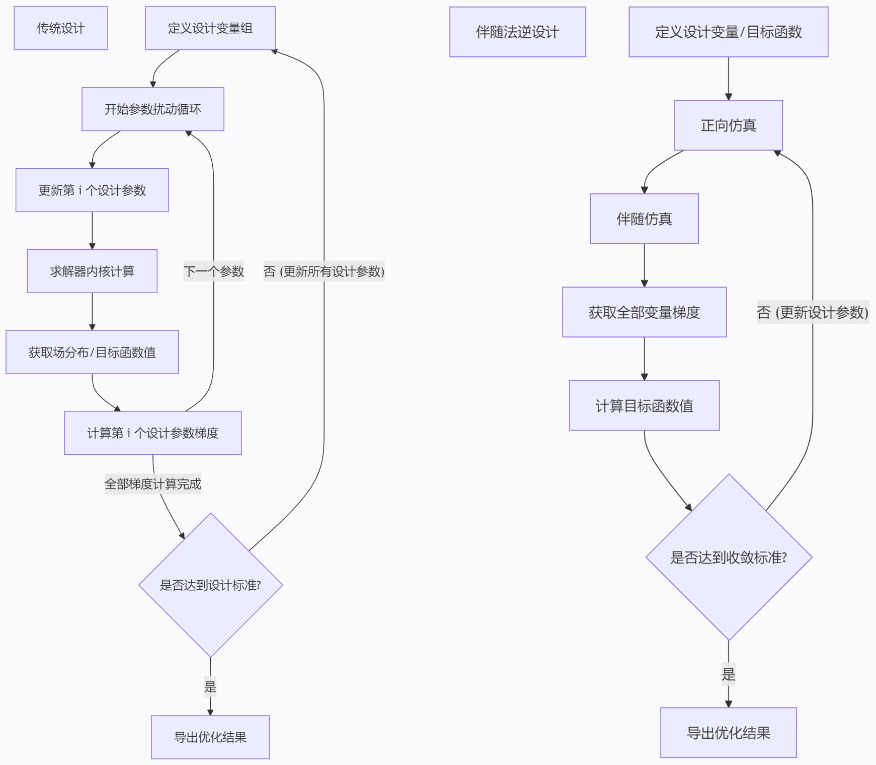
在逆设计中,面对成千上万个设计变量,传统的有限差分梯度计算(即对每个变量进行扰动并重复仿真)会产生巨大的计算开销。SimWorks 采用先进的伴随法(Adjoint Method),实现了计算效率的跨越式提升。
伴随法梯度计算 (Adjoint-based Gradient Calculation)
伴随法通过将原始微分方程转化为对偶空间中的形式,使得梯度计算的成本不再随设计变量的数量 而线性增加。无论设计变量有多少,仅需进行两次仿真(一次正向仿真,一次伴随仿真)即可获取全量梯度的信息。
在 FDTD 算法框架下,若目标函数 对设计参数 的梯度表示为 ,其计算逻辑如下:
- 正向仿真:在特定源 的作用下,求解得到仿真区域内的电磁场分量 。
- 伴随仿真:引入伴随源(由目标场 定义),求解得到伴随场 。
通过这两次仿真,梯度可直接通过下式高效获得:

自动化设计工作流
SimWorks 的逆设计采用全脚本化自动工作流。用户无需通过 GUI 界面进行繁琐的点选以及设置,而是通过编写 Python 脚本直接调用 SimWorks 仿真求解器。这种模式能够轻松集成到高算力计算集群中,从而实现几百乃至数千次设计迭代的自动运行。
1. 自动化设计流程图

2. 核心设计模式
根据设计自由度与维度的不同,本软件通过 Python API 提供两种核心设计模式:
- 形状优化
- 定义:在已有的预设几何框架基础上,通过改变边界形状、尺寸或轮廓来优化性能。
- API实现:通过调用
FunctionDefinedPolygon系列函数,结合 Python 的数值算法,实现从离散参数到平滑连续边界的自动转换。 - 优势:在保证器件几何连续性与制造工艺可实现性的同时,能够对现有设计进行极高精度的性能提升与微调。
- 拓扑优化
- 定义:不预设具体形状,通过在设计区域内分配材料分布来求解最优结构。
- API实现:通过调用
TopologyOptimization2D或TopologyOptimization3D系列函数,利用基于网格梯度的算法进行全空间搜索。 - 优势:突破人类直觉限制,生成具有极端性能的非规则微纳结构。

智能化设计模块:simopt 模块
为了进一步提升脚本编写效率,SimWorks 内置了 simopt 模块。该模块将复杂的优化逻辑封装为标准化的 Python 对象,用户只需通过简单的脚本指令即可构建完整的优化任务。
以ModeMatch设计案例为例,用户通过 Python 脚本配置以下对象,即可实现从“光源注入”到“目标性能优化”的全自动过程:
# 典型 Python 脚本逻辑示例
import simworks.simopt as simopt
# 1. 定义设计区域与优化对象 (如 2D 或 3D 拓扑区域)
geometry = simopt.TopologyOptimization2D(params=params, ...)
# 2. 配置 simopt 核心组件
source = simopt.ModeSource(type='gaussian', wavelength=0.155) # 模式光源
opt_fields = simopt.FDFP_Monitor(type='field_gradient') # 场监视器
fom_monitor = simopt.FDFP_Monitor(type='power_coupling') # 目标性能监视器
# 3. 设置优化目标 (FOM) 并启动迭代
optimizer = simopt.ScipyOptimizers(method='L-BFGS-B', max_iter=50)
opt = simopt.Optimization(geometry=geometry, fom=fom_monitor, optimizer=optimizer)
opt.run()
组件逻辑关系图:
graph LR
subgraph "python脚本控制"
direction LR
S[光源] --> |激励| P[设计区域]
P --> |场生成| OF[Opt_fields 监视器]
P --> |目标响应| F[FOM 监视器]
OF --> |梯度反馈| Opt[优化器]
F --> |性能反馈| Opt
Opt --> |参数更新| P
end
核心优势对比
对比传统的“经验驱动设计”的优化方式,基于 SimWorks 技术的“智能化逆设计”在设计维度、参数规模及效率方面都有着大幅度的提升。

应用领域
凭借对复杂电磁场问题的精准求解能力与强大的自动化优化逻辑,SimWorks 逆设计方案可广泛应用于微纳光电子学的各个前沿研究领域:
- 光子集成电路:高效优化硅基波导、耦合器、微环谐振器及光开关。
- 超构表面与超材料:设计具备特定相位、振幅或偏振控制功能的超构原子。
- 微纳光学研究:探索具有奇异物理效应的非线性、非互易性器件。
- 光束控制:设计用于衍射光学与光束整形的高性能微纳结构。



