SimWorks 全新发布 SimWorks Finite Difference Solutions 3.3.0版本
尊敬的各位用户:
为进一步优化用户体验、提升仿真质量,软件已更新至3.3.0版本,本次重点更新内容:
新增 MCP 服务:AI 大模型驱动的自然语言交互能力
为提升软件的智能化水平与操作便捷性,我们正式引入 MCP 服务。该服务基于 Anthropic 开源的 Model Context Protocol (MCP) 标准协议,在 AI 大模型与 SimWorks 软件之间建立了标准化的通信桥梁。MCP 服务赋予 AI 助手实时感知物理环境、理解用户意图并执行复杂指令的能力。通过自然语言交互,AI 可自动生成并执行 SimWorks 脚本命令,覆盖从求解器配置、光源设置到仿真运行的全流程智能操作。这一能力显著降低了软件的使用门槛,同时为自动化工作流与智能设计辅助奠定了坚实基础。

EME 本征模扩展求解器新增周期边界与 Energy Conservation 核心设置,全面提升精度控制、物理一致性及周期阵列建模能力
EME(本征模扩展)求解器新增了 Energy Conservation 与 Periods 两项设置,允许用户更精细地控制仿真的精度、物理一致性与周期结构处理能力。
- 周期结构建模 (Periods):显著简化了周期阵列器件的设置流程:您无需为数百个周期逐一建模,只需通过 UI 界面定义周期结构与重复次数,求解器将自动完成高效扩展计算。
- Energy Conservation(能量守恒) 丰富了能量守恒的策略选项,适用于更多复杂场景:
none:不使用能量守恒;make passive:自动修正因数值误差引起的非物理增益,确保 S 参数矩阵严格满足无源性,适合常规无源器件仿真;conserve energy:专为布拉格光栅等周期性器件设计,强制对界面 S 矩阵执行完美能量守恒校正。这能有效避免微小误差在多周期传播中由于幂级放大而导致的仿真结果失真,提供物理上更可靠的仿真数据。
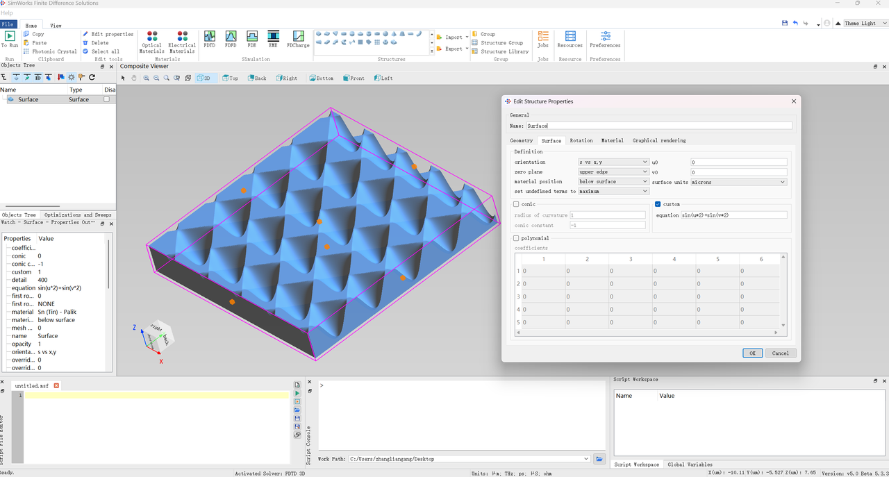
新增 Surface 结构
支持用户通过精确的数学方程定义曲面轮廓,并自动生成位于曲面上方或下方的材料体积。该对象集成了二次曲面、多项式和自定义方程三种定义方式,为微纳光学器件、自由曲面光学元件以及具有复杂形貌的周期/非周期表面的建模提供了灵活的解决方案。完整的表面方程形式如下:
云服务商资源融合:后台智能分配,用户无需感知平台差异
实现了云服务商资源的深度融合:不再区分平台进行资源使用,而是将多平台资源纳入统一调度池,由后台智能分配系统自动完成匹配与承载。系统基于实时负载、可用容量与任务优先级等策略,动态选择最优资源路径,减少排队等待与资源闲置,提升并发能力与整体吞吐。这一机制将显著减少用户操作,优化使用体验。
完整更新内容详见-发行说明,欢迎各位用户下载使用-客户下载 !
山东光仿软件公司多年来深耕光学仿真软件开发,致力于提供更专业、更高效的仿真服务,再次感谢大家的关注,期待各位的使用反馈与宝贵意见!


